투자자문사 연계형 랩어카운트

1. 랩어카운트(Wrap Account)

최근 펀드투자의 인기가 주춤한 가운데 랩어카운트(Wrap Account, 종합자산관리계좌) 상품이 새롭게 투자자들의 주목을 받고 있다. 랩어카운트는 투자일임업자가 취급하는 금융상품으로 고객이 예탁한 재산에 대해 고객의 투자성향에 적합한 투자전략과 자산배분 서비스를 제공하는 대가로 사전에 정한 일정비율의 수수료(Wrap Fee)를 받는다. 고객의 투자성향에 맞춰 주식이나 채권, 수익증권 등 다양한 금융상품에 분산투자하며, 지속적인 투자관련 모니터링을 통해 리스크 및 개별적인 자산관리가 가능하다. 일반적으로 자문형과 일임형 랩어카운트로 나눌 수 있는데 자문형은 투자자문에만 그치는 반면, 일임형은 투자판단의 전부 또는 일부를 일임받아 투자자 별로 포트폴리오의 구성 및 운용을 대신해주는 상품이다.

국내시장의 랩어카운트 규모는 3월 말 기준 21조 9,276억원으로 펀드보다 시장규모가 훨씬 작다. 하지만 최근 3월 한달 동안 7,000억원이 넘는 자금이 유입되는 등 펀드를 환매한 고액자산가들을 중심으로 투자자의 반응이 뜨겁다. 금융위기 이후 증시의 변동성이 확대되면서 자산관리의 중요성이 부각했기 때문으로 풀이하고 있다. 알아서 해주는 운용과 더불어 어떻게 관리되고 있는지 아는 것이 중요하다는 인식이 확산되고 있는 것이다.

랩어카운트 계좌 운용 추이

랩어카운트에는 투자자의 성향과 투자목적을 감안해 가입할 수 있는 상품이 다양하게 구비되어 있는데, 그 중 자문사연계형 랩(이하 자문사 랩)은 포트폴리오를 구성할 때 외부 투자자문사로부터 종목•자산배분 등의 자문을 받는 게 특징이다.

이러한 자문사 랩은 잔고는 전체 랩 잔고의 10%이하로 아직 미미한 수준이지만 최근 들어 새롭게 급성장하고 있다. 자문사 랩을 중심으로 랩어카운트의 특징을 살펴보고, 어떤 점에 유의해야 하는지 살펴보자.

2. 자문사 랩의 특징

자문사 랩은 투자일임사의 랩 운용부에서 주식을 직접 운용한다는 점에서 주식형 랩과 유사하지만 운용 포트폴리오를 투자자문사로부터 자문을 받아 운용한다는 점에서 주식형 랩과 차이가 있다. 자문사 랩은 고객의 자산을 증권사가 알아서 직접 운용하는 일임형이기 때문에 운용역량이 중요한데, 이러한 운용역량과 전문성을 강화하기 위해 투자자문사에 운용포트폴리오 부분을 자문받아 운용하는 것이다.

자문사 랩의 가입자가 늘어난 것은 더 많은 투자자가 이용할 수 있도록 최소가입금액을 낮췄기 때문이다. 투자자문사에 운용을 맡기려면 최소 5억원 이상 있어야 했지만 자문사 랩의 최소 가입금액이 낮아지며 더 많은 투자자가 자문사의 운용 서비스를 받을 수 있게 됐다.

종전에 예탁자산 총액 기준으로만 수수료를 받을 수 있었으나 2006년(2005년 3월 28일 도입 후 2006년부터 본격 시행)부터는 고객과의 협의 하에 성과보수를 비롯해 다양한 방법으로 수수료 수취가 가능하도록 됐다. 이전에는 매매수수료를 별도로 징수할 수 없었지만 매매수수료도 징수가 가능하도록 변경됐다. 또한 계약의 개별성이 중요한 특성인 랩 상품이 펀드처럼 운용되지 않도록 자산운용상품간 구분기준을 마련하고 매매주문시 개별 투자일임계좌를 공동명의로 주문할 수 있는 집합주문도 허용했다. 이러한 제도 변화로 인해 증권사 역시 최소가입금액을 낮추더라고 적정한 이윤의 추구 및 효율적인 운용이 가능하게 된 것이다.

자문사 랩이 투자자들의 관심을 끌 수 있었던 이유는 자문사 랩은 펀드와 달리 주식투자비중을 0%~100%에서 조절할 수 있어 시장에 탄력적으로 대응할 수 있기 때문이다. 일반적으로 주식형펀드는 벤치마크대비 초과수익을 거두는 것이 목적이지만, 자문사 랩은 특별한 벤치마크 없이 절대수익을 추구하는 것이 일반적이다. 주식시장이 급락하더라도 주식형펀드는 주식을 약관에 명시된 60% 이상(실제로 90% 내외)을 편입하기 때문에 시장의 충격을 고스란히 받게 되지만, 자문사 랩은 자산배분전략을 통한 수익률 방어를 통해 펀드와의 차별화를 지향한다.

주식비중을 적극적으로 조절할 뿐 만 아니라 투자 종목수도 상대적으로 적기 때문에 자문사 랩은 펀드보다 위험이 높다. 자문사 랩은 주식을 10개~20개 내외로 압축해 운용하는 반면, 펀드는 일반적으로 50개~80개 내외로 분산해 운용한다. 1종목당 최대 10% 이상 편입할 수 없는 10%룰이 펀드에는 적용되지만 자문사 랩에는 적용되지 않아 특정 종목에 10% 이상 집중 투자할 수 있다.

무엇보다 자문사 랩은 개인계좌 단위로 운용되기 때문에 HTS(홈트레이딩시스템)와 홈페이지 등을 통해 운용내역을 수시로 조회할 수 있다. 투자한 종목의 수익률, 평가금액, 잔고조회뿐만 아니라 월간운용보고서를 통해 투자의 방향도 점검할 수 있다. 최소한 2개월 후에야 자산내역을 확인할 수 있는 펀드와 달리 자문사 랩은 거래내역을 바로 조회할 수 있기 때문에 운용의 투명성이 높다.

랩어카운트와 펀드의 특성 및 규제 비교

자문사 랩은 회사마다 약간의 차이가 있지만 최소가입금액이 3,000만원~1억원 수준이며, 수수료는 연 1.00%~3.00%이내로 주식 매도시에는 증권거래세(0.3%)를 부담한다. 최저 가입금액 이상의 자금은 언제든지 출금이 가능하고, 나머지 투자자금 역시 중도해지수수료만 내면 언제든지 해지가 가능하다.

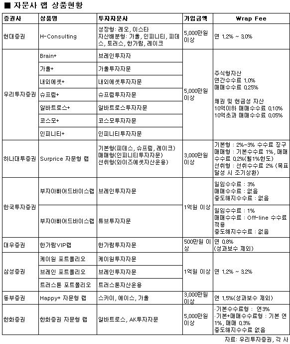
자문사 랩 상품현황

3. 자문사 랩의 유의점

자문사 랩에 투자할 때 주의해야 할 점도 있다. 주식에 투자하기 때문에 기대수익을 KOSPI수익률과 연결해 생각할 수 있지만, 탄력적인 자산배분과 소수 종목에 집중투자하는 특성 때문에 주도주의 변화에 따라 상품별 성과차이가 크게 벌어질 수 있고 KOSPI와도 다르게 나타날 수 있다.

자문사 랩의 높은 매매회전율도 유의해야 할 점이다. 상대적으로 공격적인 상품이라는 점에서 주식형펀드보다는 일반적으로 매매회전율이 높다. 주식을 자주 매매하게 되면 거래수수료와 거래세 등의 비용이 발생하기 때문에 수익률에는 악영향을 미치게 된다. 잦은 매매로 인해 수익률이 차감되는 상황도 고려해야 하는 것이다.

같은 랩 상품이라 하더라도 수익률과 위험수준이 개인계좌마다 다르고 주식시장 국면별로 성과차이도 크기 때문에 상품간 비교 가능성이 떨어지는 점도 단점으로 지적된다. 또한 은행의 투자일임업 겸업이 허용으로 투자일임업자가 증가하고 고객유치경쟁이 치열해져 수익의 상당부분을 수수료보다 성과보수에 의존하게 될 경우 안정적인 운용보다는 고수익을 추구하는 공격투자 경향이 강해질 수도 있다.

4. 맺음말

벤치마크와 성과차이가 크지 않은 펀드로는 하락장에 충분히 대응하기 쉽지 않고, 주식을 직접투자 하자니 전문성이 부족한 상황에서 자문사 랩은 새로운 투자수단으로 인식되고 있다. 자문사 랩은 변동성이 큰 주식시장에서 적극적으로 대응할 수 있으며, 시장상황에 상관없이 절대수익을 추구한다는 점에 매력이 있어 투자자를 유인하고 있다. 게다가 성과도 비교적 양호하게 나타나고 있다.

그러나 자문사 랩은 주식형펀드와 같이 주식에 투자하는 상품이지만, 펀드보다 더 액티브하고, 공격적이라는 점을 분명히 인식해야 한다. 펀드와는 기대수익과 위험수준이 다르기 때문에 펀드를 대체하는 상품으로 접근하는 것은 위험할 수 있다. 일정부분 자산배분이 이루어진 이후에 기대수익을 높이는 차원에서 자문사 랩을 활용하는 것이 바람직하다.

펀드는 높은 수준의 투자자 보호장치(공모펀드의 분산투자원칙, 수익자총회제도, 엄격한 판매 및 환매제도, 계열사 유가증권 취득제한 규제 등)를 두고 있는 반면, 자문사 랩은 고객과의 일대일 맞춤계약이라는 특성에 따라 펀드보다 투자자 보호장치가 적다.

일부 투자일임회사에서는 내부통제 모니터링과 관련된 조직 및 인력 부족, 조사․분석 담당직원의 랩 전략회의 참여로 인한 이해상충 발생 소지, 일임고객의 공시의무 등 법규 준수를 위한 내부통제시스템의 미흡 등 보완이 필요한 사항으로 지적되고 있다.

또한 자문사 랩은 펀드보다 펀드매니저 개인의 능력에 대한 의존도가 높아 상품간 성과차이가 클 수 있기 때문에 본인의 투자 성향에 맞는 상품을 선택하는 것이 중요하다. 랩 상품의 본질은 개인별 맞춤 상품이라는 점에서 가입 전 투자성향, 투자기간 및 목적 등을 충분히 상담하는 것이 필요하다. 펀드와 달리 실시간으로 운용내역을 확인할 수 편리함만큼 투자자의 자기책임원칙이 보다 강하게 적용되므로 일임자산의 운용 및 관리내역을 꼼꼼히 확인해야 한다.

[ 조성욱 제로인 펀드애널리스트 www.FundDoctor.co.kr ]